Dalam dunia bisnis, terutama di sektor perdagangan dan ritel, retur adalah bagian tak terpisahkan yang harus dikelola dengan baik. Retur bukan hanya soal pengembalian barang dari pelanggan ke penjual, tetapi juga mencakup berbagai aspek lain yang mempengaruhi operasional bisnis. Artikel ini akan membahas secara mendalam tentang pengertian retur, jenis-jenis retur, prosedur pengembalian barang dan pengembalian uang, manfaat, dan tantangan dalam proses retur, serta contoh kasus retur yang efektif dalam bisnis.
Pengertian Retur
Retur adalah proses pengembalian barang dari pelanggan kepada penjual karena berbagai alasan seperti barang rusak, tidak sesuai pesanan, atau pelanggan berubah pikiran. Proses ini melibatkan pengembalian produk yang telah dibeli oleh pelanggan ke toko atau perusahaan, dan biasanya diikuti dengan pengembalian uang atau penukaran barang.
Retur tidak hanya terjadi pada hubungan antara penjual dan pelanggan akhir (end customer) tetapi juga dapat terjadi dalam rantai pasokan antara produsen, distributor, dan pengecer. Dalam setiap kasus, tujuan utama dari retur adalah memastikan kepuasan pelanggan dan menjaga kualitas layanan.
Jenis-Jenis Retur
Terdapat beberapa jenis retur yang umum terjadi dalam bisnis, antara lain:
Retur Pembelian (Purchase Returns)
Pengembalian barang dari pengecer atau distributor ke pemasok atau produsen. Hal ini bisa terjadi jika barang yang diterima tidak sesuai spesifikasi, rusak, atau berlebihan dalam jumlah.
Retur Penjualan (Sales Returns)
Pengembalian barang dari pelanggan akhir ke penjual atau pengecer. Alasan retur ini bisa bermacam-macam, mulai dari ketidakpuasan pelanggan hingga produk yang rusak atau cacat.
Retur Dagangan (Trade Returns):
Pengembalian barang antara perusahaan dalam rantai pasokan yang sama, misalnya antara distributor dan pengecer. Ini biasanya dilakukan untuk menyesuaikan stok atau memperbaiki kesalahan pengiriman.
Retur Produk Cacat (Defective Returns)
Pengembalian barang yang cacat atau rusak baik oleh pelanggan akhir maupun oleh pengecer ke pemasok. Tujuannya adalah untuk mendapatkan penggantian atau perbaikan barang yang rusak.
Retur Barang Tak Terjual (Unsold Goods Returns)
Pengembalian barang-barang yang tidak terjual atau yang memiliki permintaan rendah dari pengecer kembali ke pemasok untuk diganti dengan barang lain yang lebih laku.
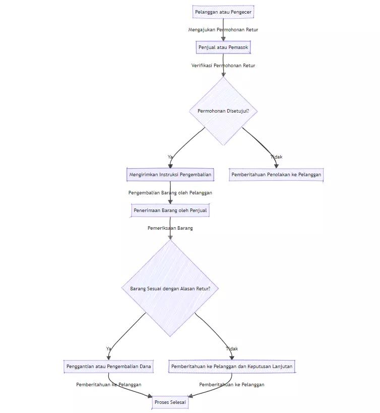
Prosedur Retur Barang
Prosedur retur barang biasanya melibatkan beberapa langkah yang harus diikuti untuk memastikan proses berjalan lancar dan adil bagi semua pihak yang terlibat:
- Permohonan Retur: Pelanggan atau pengecer mengajukan permohonan retur dengan menyertakan alasan pengembalian. Ini bisa dilakukan melalui formulir online, email, atau langsung di toko. Biasanya, toko akan memberi batas waktu tertentu setelah terjadi transaksi jual beli.
- Verifikasi dan Persetujuan: Permohonan retur diverifikasi oleh penjual atau pemasok untuk memastikan alasan retur valid. Setelah diverifikasi, permohonan tersebut disetujui atau ditolak.
- Pengembalian Barang: Jika permohonan disetujui, pelanggan mengembalikan barang tersebut. Penjual biasanya menyediakan instruksi tentang cara mengembalikan barang, termasuk pengemasan dan alamat pengiriman.
- Pemeriksaan Barang: Setelah barang diterima kembali oleh penjual, barang tersebut diperiksa untuk memastikan sesuai dengan alasan retur yang diajukan. Barang yang rusak atau cacat akan dinilai apakah bisa diperbaiki atau harus diganti. Hal ini tergantung pada kebijakan pengembalian dari toko yang menjual barang dagang.
- Penggantian atau Pengembalian Dana: Berdasarkan pemeriksaan, penjual akan memutuskan apakah akan memberikan penggantian barang, perbaikan, atau pengembalian dana. Proses ini biasanya diikuti dengan pemberitahuan kepada pelanggan.
- Pencatatan dan Pelaporan: Semua transaksi retur harus dicatat dengan baik dalam sistem akuntansi perusahaan untuk pelaporan dan analisis lebih lanjut.

Manfaat Kebijakan Retur
Proses retur membawa sejumlah manfaat dan tantangan bagi pengusaha. Memahami keduanya adalah kunci untuk mengelola retur secara efektif.
- Meningkatkan Kepuasan Pelanggan: Retur yang dikelola dengan baik dapat meningkatkan kepuasan pelanggan dan membangun loyalitas. Pelanggan yang merasa diperlakukan dengan adil cenderung kembali berbelanja.
- Meningkatkan Kualitas Produk: Melalui proses retur, perusahaan dapat mengidentifikasi dan memperbaiki masalah kualitas produk. Umpan balik dari pelanggan yang mengembalikan barang adalah sumber informasi berharga.
- Memperbaiki Proses Bisnis: Analisis data retur dapat membantu perusahaan memperbaiki proses bisnis mereka, dari pengadaan hingga pengiriman. Ini membantu mengurangi kesalahan dan meningkatkan efisiensi.
Masalah Utama dalam Proses Retur
- Biaya Tambahan: Proses retur memerlukan biaya tambahan, seperti biaya pengiriman kembali, pemeriksaan barang, dan penggantian atau pengembalian dana. Ini dapat berdampak pada margin keuntungan.
- Pengelolaan Stok: Barang yang dikembalikan harus dikelola dengan baik untuk menghindari penumpukan stok yang tidak terjual. Ini memerlukan sistem inventaris yang efisien.
- Penipuan Retur: Ada risiko penipuan dalam proses retur, di mana pelanggan mengembalikan barang yang tidak sesuai dengan yang mereka beli atau barang yang telah digunakan dengan tidak semestinya.
- Dampak Reputasi: Jika proses retur tidak dikelola dengan baik, ini dapat merusak reputasi perusahaan. Pelanggan yang tidak puas dapat memberikan ulasan negatif dan mengurangi kepercayaan konsumen lainnya.
Contoh Kasus Retur yang Efektif dalam Bisnis
Untuk menggambarkan bagaimana retur dapat dikelola dengan efektif, berikut adalah contoh kasus dari sebuah perusahaan ritel online:
Kasus: Retur Produk Elektronik
Perusahaan A adalah perusahaan ritel online yang menjual berbagai produk elektronik. Mereka menerima banyak permintaan retur dari pelanggan karena produk yang rusak atau tidak sesuai. Untuk mengelola proses retur, perusahaan A menerapkan prosedur sebagai berikut:
- Formulir Retur Online: Perusahaan menyediakan formulir retur online yang mudah diakses di situs web mereka. Pelanggan dapat mengisi alasan pengembalian dan mengunggah foto barang yang akan dikembalikan.
- Verifikasi Cepat: Tim layanan pelanggan perusahaan A melakukan verifikasi cepat terhadap permohonan retur dan memberikan keputusan dalam waktu 24 jam. Ini membantu mempercepat proses dan memberikan pengalaman yang lebih baik bagi pelanggan.
- Label Pengembalian Prepaid: Untuk memudahkan pelanggan, perusahaan A menyediakan label pengembalian prepaid yang dapat diunduh setelah permohonan retur disetujui. Pelanggan hanya perlu mencetak label dan mengirim barang kembali tanpa biaya tambahan.
- Pemeriksaan Barang di Gudang: Setelah barang diterima di gudang, tim khusus memeriksa kondisi barang. Barang yang masih dalam kondisi baik dikembalikan ke stok, sedangkan barang yang rusak dikirim ke departemen perbaikan atau pemasok.
- Penggantian Cepat atau Pengembalian Dana: Perusahaan A menjamin penggantian barang atau pengembalian dana dalam waktu 3-5 hari kerja setelah barang diterima. Ini memberikan kepastian kepada pelanggan dan meningkatkan kepuasan mereka.
- Analisis Data Retur: Perusahaan A secara rutin menganalisis data retur untuk mengidentifikasi tren dan masalah kualitas produk. Informasi ini digunakan untuk meningkatkan proses produksi dan pengadaan.
Ringkasan
Retur adalah bagian penting dalam bisnis yang memerlukan perhatian khusus untuk dikelola dengan efektif. Memahami pengertian retur, jenis-jenisnya, prosedur pengembalian barang, serta manfaat dan tantangan yang dihadapi adalah langkah pertama untuk memastikan proses retur berjalan lancar. Dengan mengimplementasikan prosedur yang efektif dan berfokus pada kepuasan pelanggan, perusahaan dapat mengubah tantangan retur menjadi peluang untuk meningkatkan kualitas layanan dan membangun loyalitas pelanggan. Contoh kasus retur yang efektif menunjukkan bahwa dengan strategi yang tepat, retur dapat dikelola dengan efisien, memberikan manfaat bagi perusahaan dan pelanggan.
Kalau kamu mau tahu lebih banyak tentang keuangan, akuntansi, ERP, atau ingin bisa menjalankan pencatatan dan analisis akuntansi secara serba otomatis
Untuk perusahaan berskala kecil, menengah, maupun besar, mengelola kuitansi dan invoice dalam jumlah banyak adalah pekerjaan yang memakan waktu, tenaga, serta rawan kesalahan. Kalau kamu ingin tahu lebih banyak, kamu bisa pelajari fitur dari Ukirama disini.

